BETVICTOR伟德官方网站

搜索

关闭
BETVICTOR伟德
  • EN
  • JAccount 登录
  • 关于我们
  • 团队队伍
  • 人才培养
  • 党建工作
BETVICTOR伟德
  • 关于我们
    • BETVICTOR伟德简介
    • 党政领导
    • 组织机构
    • 行政服务
    • 教辅支撑
  • 团队队伍
    • 全职教师
  • 人才培养
    • 本科生培养
    • 公司产品
    • 教学基地
  • 科学研究
    • 学科方向
    • 科研成果
    • 基地平台
  • 党建·文化
    • 党建概况
    • 党建动态
    • 工会动态
  • 国际交流
    • 合作交流
    • 留学交大
    • 办事指南
  • 高端研修培训中心
    • 中心简介
    • 高级研修培训班
    • 非全日制学历教育
  • 员工专栏
    • 员工新闻
    • 员工名录
    • 捐赠荟萃
    • 联系我们
  • 媒体中心
    • 新闻
    • 通知
    • 图集
    • 视频
    • 下载
    • 招聘
  • 新闻动态
新闻动态

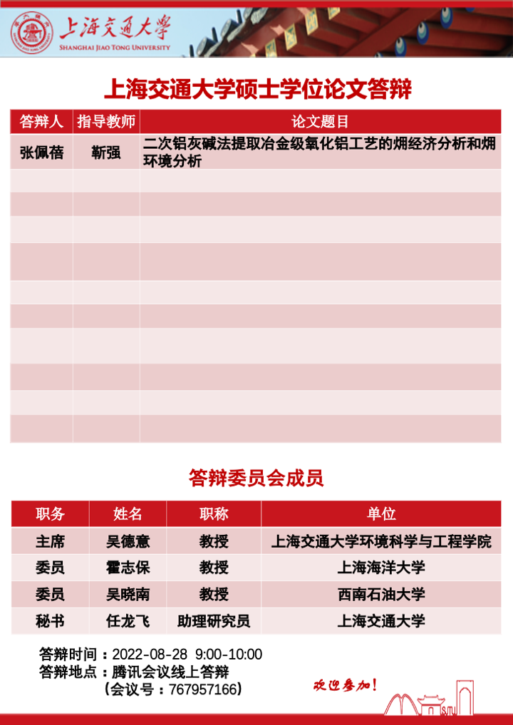
BETVICTOR硕士学位论文答辩公告

2022-08-26 611505
最新新闻
  • 2023年海南专项工程博士招生通知
    2023-03-15
  • ​2023年寒假值班安排表
    2023-01-13
  • 2023年拟录取推荐免试研究生名单公示
    2022-10-17
  • BETVICTOR博士学位论文答辩公告
    2022-07-15
  • BETVICTOR伟德 2022年全日制硕士研究生招生复试通知
    2022-03-18
  • BETVICTOR伟德 博士生“申请-考核制”和“硕博连读”招生综合考核名单公示
    2021-04-29
  • 2022年工程管理硕士(MEM)优秀学员选拔计划通知
    2021-04-14
  • 2021年招收优秀应届本科毕业生免试攻读研究生(含直博)实施办法
    2020-09-30
  • ​BETVICTOR伟德员工寄送档案须知
    2020-09-09
  • 2020年BETVICTOR伟德 非全日制工程管理硕士(MEM)招生复试通知
    2020-05-06
查看更多

BETVICTOR伟德

  • 地址: 上海市闵行区东川路800号
  • 电话: 021-54741065
  • 邮箱: sese@sjtu.edu.cn
  • 邮编: 200240

友情链接

社交媒体

( 官方微信 )

( 官方微博 )

版权所有 © BETVICTOR伟德官方网站 沪交ICP备 05049,技术支持:ALA